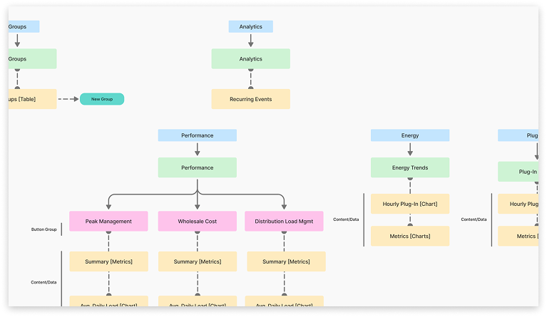
A rapid design sprint to deliver a data-intensive EV Analytics dashboard under tight deadlines. Collaborated with PM and Data Analysts to balance technical feasibility and usability, creating a high-fidelity prototype that helped secure client trust and align engineering execution.
